Menu
Empowering Investors: ISIP Calling for SIP Registration
Preventing SIP Terminations through a Proactive Approach
Dec 18, 2024
case Page image

Introduction :

Investors often forget to register their SIPs, leading to termination. ISIP Calling helps companies prevent this by assigning Virtual Business In-Charge Users to follow up with investors and ensure timely registration. This proactive approach not only protects the company's revenue but also secures the investors' financial goals. By streamlining the SIP registration process, ISIP Calling helps companies enhance customer satisfaction and build stronger relationships with their investors.

Business Challenge :

One of the critical pain points was that many investors failed to complete the final step of SIP registration, which involved submitting their Unique Registration Number (URN) on their respective bank's portal to set up an auto-debit mandate.

The organization needed a system to:

  • Ensure timely follow-up with investors who registered for SIP.
  • Assign tasks efficiently to the Virtual Business In-Charge (VBIC) team responsible for managing these follow-ups.
  • Generate accurate reports on pending and completed tasks to monitor performance and prevent SIP termination.

Solution :

The ISIP Calling Module automated the process of reminding investors to complete their SIP registrations on their bank's portal.

Personas Involved :

The following personas were involved in the whole process:

  • Virtual Business In-Charge : Responsible for calling the Investor and can see Account details like phone number for calling.
  • Process Owner (VBIC) - Report is generated and sent to the Process Owner (VBIC) to ensure that the task status is monitored, and any delays are addressed immediately.
  • Investor – Invests in the SIP and URN is generated.

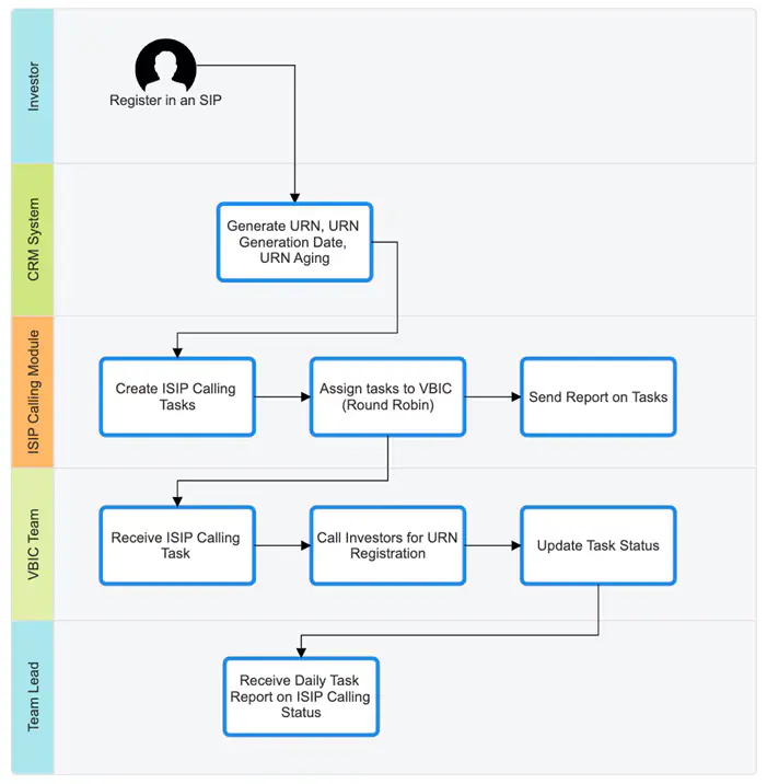
The following swimlane diagram illustrates the interactions and responsibilities among the Actors at each stage of the process.

Image

Key features of the ISIP Calling Module:

  1. URN Tracking: Once an SIP is registered in the system, a URN number is generated along with the URN Registration Date.
  2. Task Creation : A new ‘ISIP Calling’ task is automatically created for each registered SIP. These tasks are linked to the corresponding investors and assigned to VBICs.
  3. Task Assignment : The system assigns these tasks to the VBIC team in a round-robin fashion to ensure equal distribution of tasks and efficient workflow management.
  4. Task Reminder : VBICs are responsible for calling investors and reminding them to register their URN details on their bank’s portal within the stipulated 7 days.
  5. Daily Reporting : A report of all pending and completed ‘ISIP Calling’ tasks is generated daily and emailed to the VBIC Team Leads and Process Owners. This ensures that the task status is monitored, and any delays are addressed immediately.

How this solution works :

Once an Investor invests in an SIP, a URN number is generated. A task is also automatically created for each registered SIP. A critical point regarding the assignment of this task was to ensure that the tasks are divided properly among the VBICs, ensuring effective work management. This was achieved by automating the task assignment process to assign tasks in a Round Robin fashion. This logic takes care of the proper assignment of tasks. Once the task is assigned to a VBIC (Virtual BIC), the VBIC is responsible for calling investors and reminding them to register their URN details. A report of all pending and completed ‘ISIP Calling’ tasks is generated daily and emailed to the VBIC Team Leads and Process Owners.

Image

Impact :

  • Increased Efficiency : The round-robin assignment of tasks has ensured an equal distribution of workload among the VBICs, reducing manual task management.
  • Higher Investor Engagement : The timely follow-up with investors resulted in higher completion rates for SIP registrations, significantly reducing SIP terminations due to incomplete mandates.
  • Improved Reporting : Automated daily reports allowed team leaders to closely monitor the progress of ‘ISIP Calling’ tasks, ensuring all SIPs are processed on time.
  • Reduced Losses : By ensuring that investors complete the URN registration within the 7-day window, the institution has mitigated potential revenue loss from terminated SIPs.

The implementation of the ISIP Calling Module streamlined the entire process of SIP registration and follow-up, resulting in increased investor satisfaction, efficient task management, and reduced financial losses for the organization.

Written by
Apurv Joshi
Head - CRM

Our

  

Blogs