Menu
Transforming Sales Funnel with Automated Lead Nurturing
Automate your lead follow-up process with Salesforce for effortless engagement and improved conversion rates.
December 21, 2024 | 4 min read
Blog Page image
  1. Inconsistent Follow-Ups : Without a reliable system in place, leads often fall through the cracks. Sales teams are too busy with manual tasks, which leads to delays and missed opportunities.
  2. Time-Consuming Manual Processes : Manually sending emails or SMS reminders to each lead is time-consuming and prone to human error. It distracts sales teams from focusing on high-value activities like closing deals.
  3. Lead Decay : Leads can quickly lose interest if they aren’t engaged at the right time with relevant messaging. Most sales reps don’t have the bandwidth to follow up enough times to keep leads warm.

Without an automated follow-up system, businesses risk losing leads, wasting valuable time, and ultimately reducing their conversion rates.

Our Solution: Fully Automated Lead Nurturing in Salesforce

At Bajaj Tech.AI, we provide a Salesforce-powered automated lead nurturing system that resolves these challenges efficiently. Our solution integrates seamlessly with your Salesforce CRM, taking the burden of follow-ups off your sales team’s shoulders.

Here’s how it works:

  1. Customizable Automated Follow-Up Sequences : We help you set up a sequence of actions—personalized emails, SMS messages, or even tasks for sales reps—that are triggered based on specific lead actions or timelines. Whether it's after a form submission or during a trial period, our system automates outreach at the perfect moment.
  2. Dynamic Messaging : Using Salesforce’s advanced automation tools, we personalize communication for each lead, making sure every interaction feels tailored. This includes dynamic fields for names, recent actions, and any other relevant data to make your messages more impactful.
  3. Complete Integration with Salesforce : We leverage Salesforce’s native automation capabilities—like Flow and Apex triggers—to create a robust and scalable system. Whether you’re sending follow-up emails after an inquiry or text reminders for a special promotion, our solution handles it all without manual intervention.
  4. Real-Time Analytics and Optimization : Our system provides detailed analytics on how your leads are interacting with the follow-up communications. You can monitor open rates, engagement, and conversions, allowing you to continuously optimize your lead nurturing strategy.

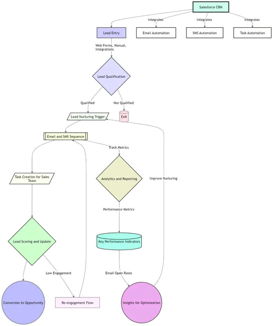
Solution diagram: This diagram shows how this solution works.

Image

Benefits of Our Solution to Clients

By implementing our automated follow-up solution in Salesforce, you can expect the following benefits:

  1. Maximize Lead Engagement : Automated follow-ups ensure no lead is left unattended. Every lead receives the right message at the right time, whether through email or SMS, increasing engagement rates.
  2. Save Time and Increase Efficiency : Your sales team can focus on closing deals instead of manually sending reminders or chasing leads. Automation takes care of the repetitive tasks, freeing up more time for revenue-generating activities.
  3. Improve Lead Conversion Rates : Leads that receive consistent, timely follow-ups are more likely to convert. Our system reduces the risk of lead decay by keeping your prospects engaged throughout the buying journey.
  4. Scalable Solution for Growing Businesses : As your business grows, so do the number of leads. Our solution is built to scale effortlessly with your needs, allowing you to handle hundreds or thousands of leads without additional effort.
  5. Personalized at Scale : Personalization is key to driving conversions. With automated dynamic messaging, you can maintain a personal touch with every lead without manual effort.
  6. Data-Driven Insights for Continuous Improvement : With our real-time analytics, you can understand how effective your nurturing sequences are and make adjustments on the fly to improve results over time.

Ready to Transform Your Lead Nurturing Process?

At Bajaj Tech.AI, we provide tailored Salesforce solutions that help businesses automate their lead follow-up processes and unlock higher sales potential. Our automated system ensures that no lead is ever forgotten, helping you convert more leads into loyal customers without the hassle of manual outreach.

Interested in learning more about how our team can help you leverage Salesforce to transform your customer experience? Get in touch with us today to discover how our automated lead nurturing system can help your business grow!

Contact us today at info@bajajtechai.com or visit us at www.bajajtechai.com to unlock the full potential of your insurance business.

Written By
Apurv Joshi
Head - CRM

View More

  

Blogs